跳转到主要内容

合肥市充电设施运营奖补资金申报指南及标准

日期: 栏目:政策 浏览:

电车资源获悉,近日,合肥市城乡建设局印发了《合肥市2021年度电动汽车充电设施运营奖补资金申报操作规程》。申报时间为2022年5月6日-2022年5月20日。逾期未完成申报工作的,视为自动放弃。充电设施运营奖补资金采取事后补助方式,在规定时间内申报上一年度奖励金额。

奖补标准:对审核合格的充电设施投资运营企业,按照有效充电量(以市级运营管理平台采集的充电有效订单数据作为计算依据)给予0.6元/kWh的奖励,由运营企业在用户充电费用中全额扣除。根据我市物价部门对充电服务费的定价规定(直流快充不超过0.7元/kwh,交流慢充不超过0.5元/kwh),企业申报奖补资金的直流充电桩收费价格应不高于实际电价加0.1元/kwh,交流充电桩收费价格应不高于实际电价减0.1元/kwh。

原文如下:

关于印发《合肥市2021年度电动汽车充电设施运营奖补资金申报操作规程》的通知

各有关单位:

为贯彻落实《合肥市推动新能源汽车高质量发展助力打赢蓝天保卫战若干政策》(合政办〔2020〕7号)、《合肥市推动新能源汽车高质量发展助力打赢蓝天保卫战若干政策实施细则》(合科〔2020〕104号)等文件精神,规范奖补资金申报,现将《合肥市2021年度电动汽车充电设施运营奖补资金申报操作规程》印发给你们,请认真遵照执行。

合肥市城乡建设局 

2022年4月26日    

合肥市2021年度电动汽车充电设施运营奖补资金申报操作规程

为规范奖补资金申报,充分发挥充电设施运营奖补资金的引导作用,依据《合肥市推动新能源汽车高质量发展助力打赢蓝天保卫战若干政策》(合政办〔2020〕7号)、《合肥市推动新能源汽车高质量发展助力打赢蓝天保卫战若干政策实施细则》(合科〔2020〕104号)等文件精神,结合我市实际,制定本规程。

一、名词解释

本规程所称的公共充电设施,是指面向社会开放并为电动汽车提供充电服务的公共充电设施(不含住宅小区等按要求配建的充电设施)。

本规程所称市级运营管理平台,是指由市政府文件明确的充电运营管理平台。

本规程所称“充电设施运营奖补资金”(以下简称 “奖补资金”)是指市财政年度预算安排,专项用于支持电动汽车公共充电设施运营的奖补资金。

二、申报主体

符合以下全部条件的充电设施投资运营企业:

(一)在合肥市注册登记并具有独立法人资格的企业,其营业执照经营范围应含电动汽车充电设施投资、运营。

(二)企业从事新能源汽车充电相关领域的专职技术人员不少于10人,其中持有特种作业操作证(电工证)的员工不少于3人。

(三)充电设施应当符合国家和省市相关充电设备、接口、安全等技术标准、设计规范和管理要求。

(四)充电设施运营系统应具备数据输出功能和数据输出接口,输出接口符合国家和省市有关规范要求,运营数据保存期限不低于3年。

(五)充电设施建设、运营服务、维护管理应符合《电动汽车充换电设施投资运营管理服务规范》(GB/T 37293-2019)的要求。

(六)按要求接入市级运营管理平台,实现对充电设施及充电过程的监督管理、数据采集等。市级运营管理平台面向全市提供统一公共服务入口,为社会公众提供便捷的充电设施信息查询及充电服务。

(七)承担充电设施安全管理的主体责任,建立完善的安全生产管理体系,包括但不限于岗位责任制、安全生产教育和培训制度及档案、巡查制度及档案、应急预案、事故处理制度等。

三、奖补标准

对审核合格的充电设施投资运营企业,按照有效充电量(以市级运营管理平台采集的充电有效订单数据作为计算依据)给予0.6元/kWh的奖励,由运营企业在用户充电费用中全额扣除。根据我市物价部门对充电服务费的定价规定(直流快充不超过0.7元/kwh,交流慢充不超过0.5元/kwh),企业申报奖补资金的直流充电桩收费价格应不高于实际电价加0.1元/kwh,交流充电桩收费价格应不高于实际电价减0.1元/kwh。

四、申报时间和申报方式

(一)申报时间:2022年5月6日-2022年5月20日

逾期未完成申报工作的,视为自动放弃。充电设施运营奖补资金采取事后补助方式,在规定时间内申报上一年度 (按自然年度时间计算,不得跨年计算)奖励金额。

(二)申报方式:

1.申报企业登录合肥市产业政策管理信息系统(http://61.133.142.83/hfczxm/public/cyzcw/login),并录入真实完整信息,完成注册;

2.订阅相关政策条款,并详细阅读操作规程和相关资金管理办法,提前做好申报准备工作。

3.企业按照要求在系统提交真实、完整的申报材料,并按照县(市)区、开发区建设主管部门和市城乡建设局初审意见,及时修改完善。各县(市)区、开发区建设主管部门要按照分配的权限做好审核工作,确保所报材料符合申报要求。

4.申报企业需同时做好线下纸质版材料的提交申报工作。

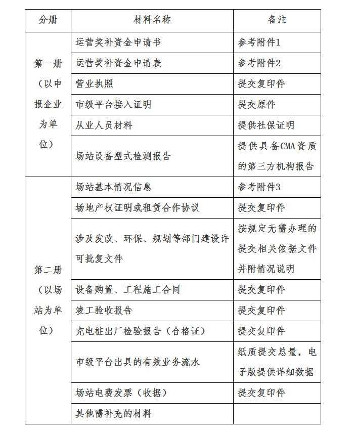
五、申报材料

各申报主体应按以下表格要求提交全部材料,线上通过合肥市产业政策管理信息系统录入,通过初审后线下将材料按顺序装订成册提交至市城乡建设局。缺项或签章不全的材料,限期2个工作日内补齐,逾期未补齐视为放弃。

材料需提供签章齐全的纸质文档一份及电子版一份,纸质材料须为A4纸张标准大小,装订成册并加盖单位骑缝章。提供复印件的,要求字迹清晰、要素齐全。电子版表格提交 EXCEL格式,文档提交WORD格式,文件提交PDF格式。

5月6日起,合肥开展2021年电动汽车充电设施运营奖补资金申报工作

 六、申报审核

市城乡建设局可委托专业的第三方审查机构,对申报主体提交的材料进行审查,并形成审查结果。市城乡建设局组织市科技局以及辖区指定的单位等对审查结果进行审核,审核结果报市政府批准后作为拨付奖补资金的依据。

七、结果公示及资金拨付

审核通过后将通过市城乡建设局网站对审查合格的企业进行公示,公示期为5个工作日,公示期满且无异议后,报市政府审批。由市财政局根据市政府的批准意见及时拨付奖补资金,由市城乡建设局负责兑现。

八、附则

(一)申报主体须对接入市级运营管理平台的充电设施定期进行检测、维护和保养,确保提供充电服务的场站和设施无安全隐患。

(二)市城乡建设局、市财政局负责对奖补资金使用情况进行跟踪问效和监督检查。

(三)申领奖补资金的主体对提供材料的真实性负责。对骗取补贴资金的行为,由企业所在辖区主管单位会同财政部门收缴已发放的奖补资金,取消其今后申请资格。同时,依法予以处罚。

(四)申领奖补资金的企业有下列情形之一的,不予奖补并取消其申请奖补资金的资格:

1.提供虚假资料的;

2.充电设施不向社会公众开放且拒不整改的;

3.不符合国家、省、市其他相关规定的。

(五)本规程自发布之日起实施,在政策执行过程中,我市如有新的相关政策出台,按新的政策执行。

(六)本规程由市城乡建设局负责解释。

附件1:合肥市充电设施运营奖补资金申请书.docx

附件2:合肥市充电设施运营奖补资金申请表.xls

附件3:场站充电桩信息表.xls

标签: