跳转到主要内容

浙江省:2025年建成公共领域充换电站6000座以上

日期: 栏目:政策 浏览:

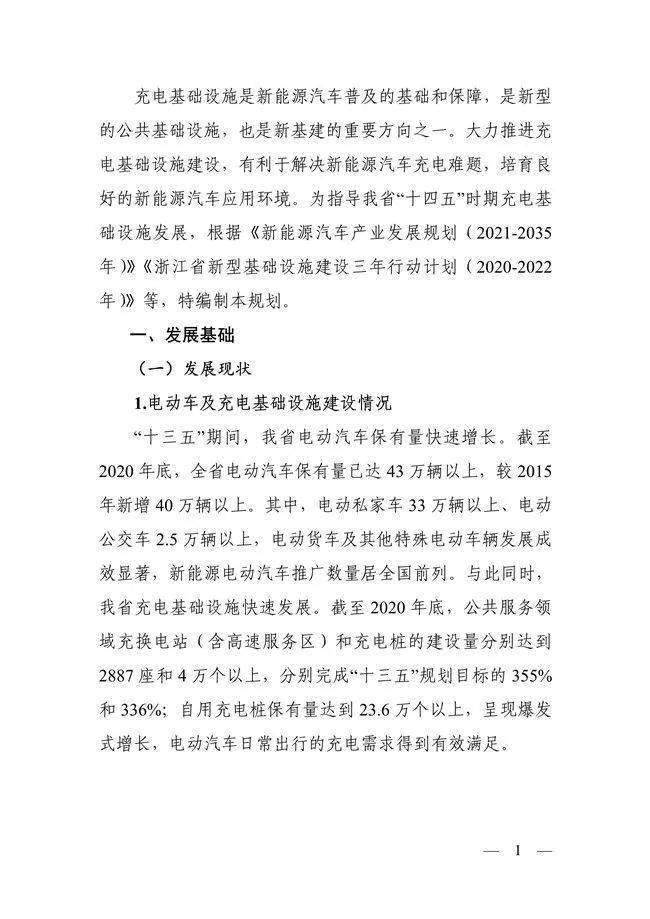
电车资源近日获悉,浙江省充电基础设施发展“十四五”规划意见公开征求,按照规划,到 2025 年,全省建成公共领域充换电站 6000 座以上,公共领域充电桩 8 万个以上(其中智能公用充电桩 5 万个以上)、公共领域车桩比不超过 3:1,新增 自用充电桩 35 万个以上,力争建成 1-2 条无线充电线路,积极推动长三角充电基础设施互联互通,构建覆盖全省及长三 角地区的智能充电服务网络,满足日益增长的电动汽车充电需求。

杭州、宁波城市规模大,作为我省首 批列入国家新能源汽车示范推广城市,电动汽车运营经验较 为丰富,应实现充电基础设施的率先发展。到 2025 年,城 市核心区公共充电服务半径为 0.5 公里左右,郊区公共充电 服务半径为 1 公里左右。

浙江省:2025年建成公共领域充换电站6000座以上

浙江省:2025年建成公共领域充换电站6000座以上

浙江省:2025年建成公共领域充换电站6000座以上

浙江省:2025年建成公共领域充换电站6000座以上

浙江省:2025年建成公共领域充换电站6000座以上

浙江省:2025年建成公共领域充换电站6000座以上

浙江省:2025年建成公共领域充换电站6000座以上

浙江省:2025年建成公共领域充换电站6000座以上

浙江省:2025年建成公共领域充换电站6000座以上

浙江省:2025年建成公共领域充换电站6000座以上

浙江省:2025年建成公共领域充换电站6000座以上

浙江省:2025年建成公共领域充换电站6000座以上

浙江省:2025年建成公共领域充换电站6000座以上

浙江省:2025年建成公共领域充换电站6000座以上

浙江省:2025年建成公共领域充换电站6000座以上

浙江省:2025年建成公共领域充换电站6000座以上

浙江省:2025年建成公共领域充换电站6000座以上

浙江省:2025年建成公共领域充换电站6000座以上

浙江省:2025年建成公共领域充换电站6000座以上

浙江省:2025年建成公共领域充换电站6000座以上

浙江省:2025年建成公共领域充换电站6000座以上

浙江省:2025年建成公共领域充换电站6000座以上

浙江省:2025年建成公共领域充换电站6000座以上

浙江省:2025年建成公共领域充换电站6000座以上

浙江省:2025年建成公共领域充换电站6000座以上

标签: