跳转到主要内容

四部门发布《新冠病毒疫苗货物道路运输技术指南》

日期: 栏目:政策 浏览:

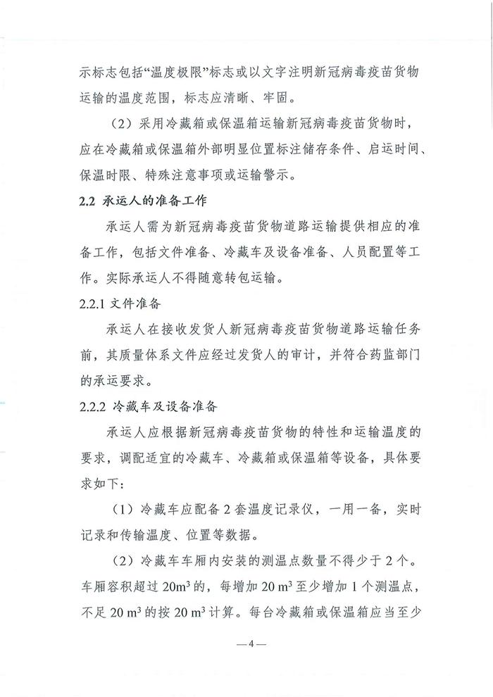
据电车资源了解到,2021年1月25日,交通运输部、国家卫生健康委、海关总署、国家药品监督管理局共同组织编制了《新冠病毒疫苗货物道路运输技术指南》(以下简称《指南》),《指南》中指出,运输新冠病毒疫苗货物的冷藏车应为双温控,制冷制热功率与箱体匹配。

《指南》中还提及,各地交通管理部门应建立绿色通道,对新冠病毒疫苗货物运输优先予以通行。

原文如下:

四部门发布《新冠病毒疫苗货物道路运输技术指南》

各省、自治区、直辖市、新疆生产建设兵团交通运输厅(局、委)、卫生健康委、药品监督管理局,海关总署各直属海关:

为深入贯彻落实党中央、国务院有关决策部署,切实保障新冠病毒疫苗货物安全便利运输,交通运输部、国家卫生健康委、海关总署、国家药品监督管理局共同组织编制了《新冠病毒疫苗货物道路运输技术指南》(附后),为新冠病毒疫苗上市许可持有人、生产企业、配送单位等运行主体开展道路运输提供参考。现印发给你们,请及时转发各相关单位。

交通运输部

国家卫生健康委

海关总署

国家药品监督管理局

2021年1月25日


(此件公开发布)抄送:外交部、公安部、商务部、国家市场监督管理总局、国家国际发展合作署、中国民用航空局,中国物流与采购联合会、中国道路运输协会、中国国际货运代理协会,中国医药集团有限公司、北京科兴中维生物技术有限公司等新冠病毒疫苗上市许可持有人,交通运输部科学研究院、公路科学研究院,交通运输部法制司、公路局、水运局、国际合作司、应急办、海事局,中央纪委国家监委驻交通运输部纪检监察组。

四部门发布《新冠病毒疫苗货物道路运输技术指南》

四部门发布《新冠病毒疫苗货物道路运输技术指南》

四部门发布《新冠病毒疫苗货物道路运输技术指南》

四部门发布《新冠病毒疫苗货物道路运输技术指南》

四部门发布《新冠病毒疫苗货物道路运输技术指南》

四部门发布《新冠病毒疫苗货物道路运输技术指南》

四部门发布《新冠病毒疫苗货物道路运输技术指南》

四部门发布《新冠病毒疫苗货物道路运输技术指南》

四部门发布《新冠病毒疫苗货物道路运输技术指南》

四部门发布《新冠病毒疫苗货物道路运输技术指南》

四部门发布《新冠病毒疫苗货物道路运输技术指南》

四部门发布《新冠病毒疫苗货物道路运输技术指南》

四部门发布《新冠病毒疫苗货物道路运输技术指南》

四部门发布《新冠病毒疫苗货物道路运输技术指南》

四部门发布《新冠病毒疫苗货物道路运输技术指南》

四部门发布《新冠病毒疫苗货物道路运输技术指南》

四部门发布《新冠病毒疫苗货物道路运输技术指南》

四部门发布《新冠病毒疫苗货物道路运输技术指南》

标签: