跳转到主要内容

山东发放1.2亿元商用汽车消费券促市场恢复

日期: 栏目:政策 浏览:

电车资源获悉,为推动商用车汽车消费市场加快恢复,山东省工信厅、发改委等五部门联合印发《山东促进商用汽车消费若干措施》,将发放1.2亿元消费券,开展促进商用汽车消费活动。本政策措施自6月9日起实施,有效期截止至2022年6月20日。

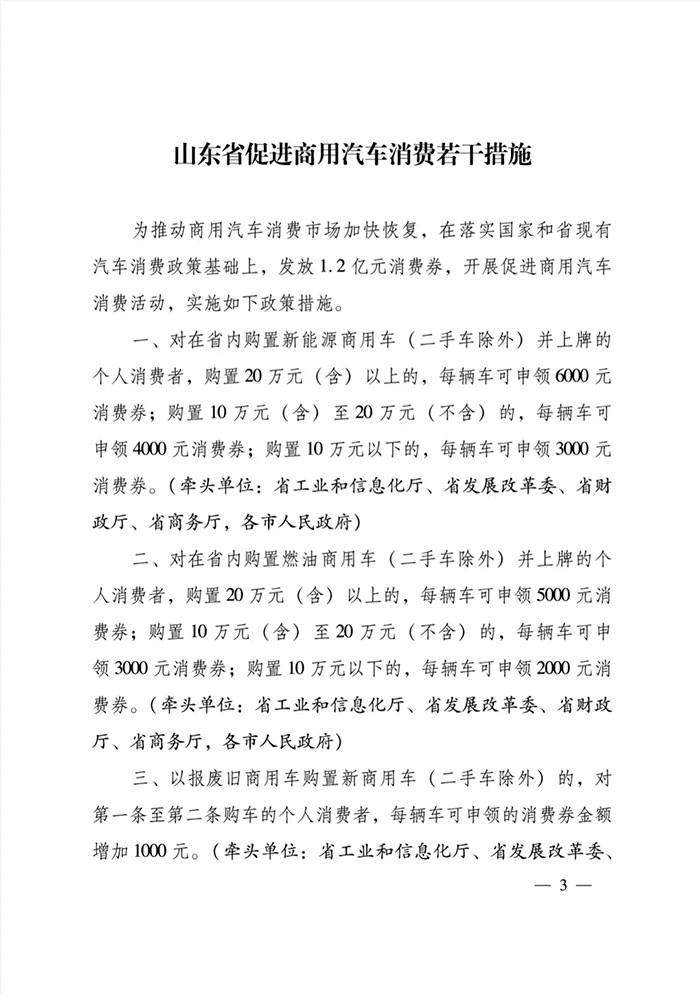
对在省内购置新能源商用车(二手车除外)并上牌的个人消费者,购置20万元(含)以上的,每辆车可申领6000元消费券;购置10万元(含)至20万元(不含)的,每辆车可申领4000元消费券;购置10万元以下的,每辆车可申领3000元消费券。

对在省内购置燃油商用车(二手车除外)并上牌的个人消费者,购置20万元(含)以上的,每辆车可申领5000元消费券;购置10万元(含)至20万元(不含)的,每辆车可申领3000元消费券;购置10万元以下的,每辆车可申领2000元消费券。

以报废旧商用车购置新商用车(二手车除外)的,对第一条至第二条购车的个人消费者,每辆车可申领的消费券金额再增加1000元。

据介绍,上述消费券所需资金,省级财政承担50%,其余资金由各市承担。山东支持有条件的市提高汽车消费券发放金额,鼓励汽车销售企业按一定比例配资让利,提高消费券“乘数效应”。对6月份商用汽车类销售额实现正增长的市,省级将给予相应鼓励。

原文如下:

山东:购新能源商用车 最高领6000元消费券

山东:购新能源商用车 最高领6000元消费券

山东:购新能源商用车 最高领6000元消费券

山东:购新能源商用车 最高领6000元消费券

标签: