跳转到主要内容

车联网智能交通标准体系构建指南发布

日期: 栏目:政策 浏览:

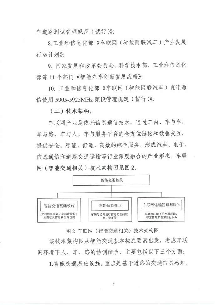
电车资源获悉,工业和信息化部、交通运输部、国家标准化管理委员会近日联合印发《国家车联网产业标准体系建设指南(智能交通相关)》,提出将针对车联网技术和产业发展现状、未来发展趋势及智能交通行业发展实际,聚焦营运车辆和基础设施领域,建立支撑车联网应用和产业发展的智能交通相关标准体系,分阶段出台一批关键性、基础性智能交通标准。

到2022年底,制修订智能交通基础设施、交通信息辅助等领域智能交通急需标准20项以上,初步构建起支撑车联网应用和产业发展的标准体系。

到2025年,制修订智能管理和服务、车路协同等领域智能交通关键标准20项以上,系统形成能够支撑车联网应用、满足交通运输管理和服务需求的标准体系。

原文政策如下:

工业和信息化部 交通运输部 国家标准化管理委员会关于印发《国家车联网产业标准体系建设指南(智能交通相关)》的通知

工信部联科〔2021〕23号

各省、自治区、直辖市及计划单列市工业和信息化主管部门、交通运输厅(局、委)、市场监督管理局(厅、委),有关行业协会、标准化技术组织和专业机构:

为发挥标准在车联网产业生态环境构建中的引领和规范作用,加快制造强国、网络强国和交通强国建设步伐,现将《国家车联网产业标准体系建设指南(智能交通相关)》印发给你们,请与《国家车联网产业标准体系建设指南(智能网联汽车)》(工信部联科〔2017〕332号)、《系列文件》(工信部联科〔2018〕109号)、《国家车联网产业标准体系建设指南(车辆智能管理)》(工信部联科〔2020〕61号)配套使用,认真贯彻执行。

附件:《国家车联网产业标准体系建设指南(智能交通相关)》

工业和信息化部

交通运输部

国家标准化管理委员会

2021年2月20日

三部门联合印发《国家车联网产业标准体系建设指南(智能交通相关)》
三部门联合印发《国家车联网产业标准体系建设指南(智能交通相关)》
三部门联合印发《国家车联网产业标准体系建设指南(智能交通相关)》
三部门联合印发《国家车联网产业标准体系建设指南(智能交通相关)》
三部门联合印发《国家车联网产业标准体系建设指南(智能交通相关)》
三部门联合印发《国家车联网产业标准体系建设指南(智能交通相关)》
三部门联合印发《国家车联网产业标准体系建设指南(智能交通相关)》
三部门联合印发《国家车联网产业标准体系建设指南(智能交通相关)》
三部门联合印发《国家车联网产业标准体系建设指南(智能交通相关)》
三部门联合印发《国家车联网产业标准体系建设指南(智能交通相关)》
三部门联合印发《国家车联网产业标准体系建设指南(智能交通相关)》
三部门联合印发《国家车联网产业标准体系建设指南(智能交通相关)》
三部门联合印发《国家车联网产业标准体系建设指南(智能交通相关)》
三部门联合印发《国家车联网产业标准体系建设指南(智能交通相关)》
三部门联合印发《国家车联网产业标准体系建设指南(智能交通相关)》
三部门联合印发《国家车联网产业标准体系建设指南(智能交通相关)》
三部门联合印发《国家车联网产业标准体系建设指南(智能交通相关)》
三部门联合印发《国家车联网产业标准体系建设指南(智能交通相关)》
三部门联合印发《国家车联网产业标准体系建设指南(智能交通相关)》
三部门联合印发《国家车联网产业标准体系建设指南(智能交通相关)》



三部门联合印发《国家车联网产业标准体系建设指南(智能交通相关)》


标签: