跳转到主要内容

交通规划:新能源汽车占比提升 2025年城市公交等领域达72%

日期: 栏目:政策 浏览:

据电车资源了解,11月18日,交通运输部发布《交通运输部关于印发《综合运输服务“十四五”发展规划》的通知》(以下简称“十四五规划”)。

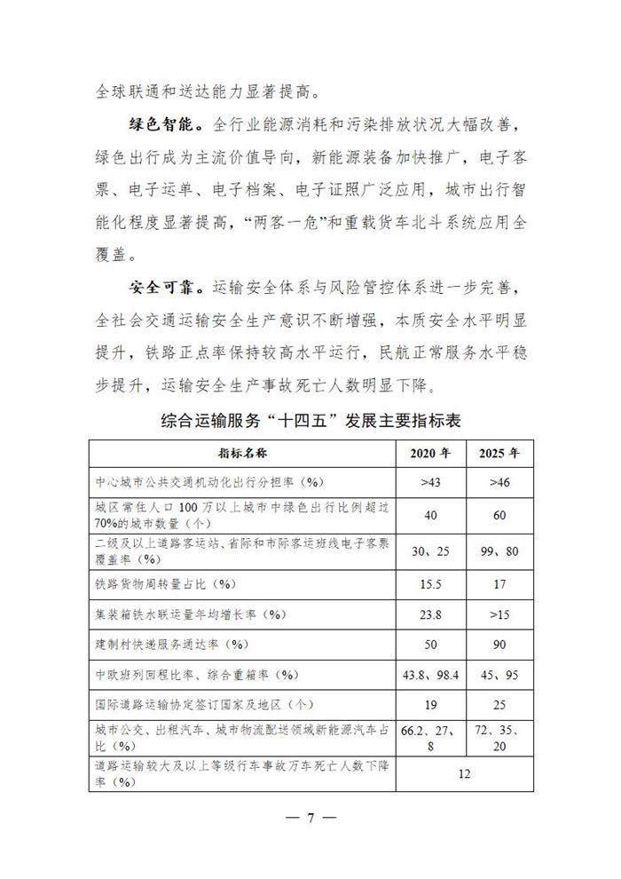
规划中明确提出新能源汽车比例的具体量化指标:城市公交、出租汽车、城市物流配送领域新能源汽车占比分别要从2020年的66.2%、27%、8%提高到2025年的72%、35%、20%。

其中,国家生态文明试验区、大气污染防治重点区域每年新增或更新公交、出租、物流配送等车辆中新能源汽车比例不低于80%。各地打好柴油货车污染治理攻坚战,鼓励各地采取经济补偿、限制使用、加强监管执法等措施,推进高排放营运车辆更新淘汰。到2025年,有序建设100个左右城市绿色货运配送示范工程。

规划中还鼓励建立健全新能源汽车维修标准体系,提高新能源汽车检测诊断和维修服务能力。

以下是通知全文:

十四五规划出炉  2025年新能源物流车占比达20%

交通运输部关于印发《综合运输服务“十四五”发展规划》的通知

各省、自治区、直辖市、新疆生产建设兵团交通运输厅(局、委),有关交通运输企业,部管各社团,部属各单位,部内各司局:

现将《综合运输服务“十四五”发展规划》印发给你们,请结合实际认真贯彻执行。

交通运输部

2021年11月2日

(此件公开发布)

抄送:国家铁路局、中国民用航空局、国家邮政局,国家铁路集团,中央纪委国家监委驻交通运输部纪检监察组。

《综合运输服务“十四五”发展规划》原文如下:

十四五规划出炉  2025年新能源物流车占比达20%

十四五规划出炉  2025年新能源物流车占比达20%

十四五规划出炉  2025年新能源物流车占比达20%

十四五规划出炉  2025年新能源物流车占比达20%

十四五规划出炉  2025年新能源物流车占比达20%

十四五规划出炉  2025年新能源物流车占比达20%

十四五规划出炉  2025年新能源物流车占比达20%

十四五规划出炉  2025年新能源物流车占比达20%

十四五规划出炉  2025年新能源物流车占比达20%

十四五规划出炉  2025年新能源物流车占比达20%

十四五规划出炉  2025年新能源物流车占比达20%

十四五规划出炉  2025年新能源物流车占比达20%

十四五规划出炉  2025年新能源物流车占比达20%

十四五规划出炉  2025年新能源物流车占比达20%

十四五规划出炉  2025年新能源物流车占比达20%

十四五规划出炉  2025年新能源物流车占比达20%

十四五规划出炉  2025年新能源物流车占比达20%

十四五规划出炉  2025年新能源物流车占比达20%

十四五规划出炉  2025年新能源物流车占比达20%

十四五规划出炉  2025年新能源物流车占比达20%

十四五规划出炉  2025年新能源物流车占比达20%

十四五规划出炉  2025年新能源物流车占比达20%

十四五规划出炉  2025年新能源物流车占比达20%

十四五规划出炉  2025年新能源物流车占比达20%

十四五规划出炉  2025年新能源物流车占比达20%

十四五规划出炉  2025年新能源物流车占比达20%

十四五规划出炉  2025年新能源物流车占比达20%

十四五规划出炉  2025年新能源物流车占比达20%

十四五规划出炉  2025年新能源物流车占比达20%

十四五规划出炉  2025年新能源物流车占比达20%

十四五规划出炉  2025年新能源物流车占比达20%

十四五规划出炉  2025年新能源物流车占比达20%

十四五规划出炉  2025年新能源物流车占比达20%

十四五规划出炉  2025年新能源物流车占比达20%

十四五规划出炉  2025年新能源物流车占比达20%

十四五规划出炉  2025年新能源物流车占比达20%

十四五规划出炉  2025年新能源物流车占比达20%

十四五规划出炉  2025年新能源物流车占比达20%

十四五规划出炉  2025年新能源物流车占比达20%

十四五规划出炉  2025年新能源物流车占比达20%

十四五规划出炉  2025年新能源物流车占比达20%

十四五规划出炉  2025年新能源物流车占比达20%

十四五规划出炉  2025年新能源物流车占比达20%

十四五规划出炉  2025年新能源物流车占比达20%

标签: