跳转到主要内容

十四五首批国家物流枢纽名单公布 枢纽网络覆盖全国29省

日期: 栏目:政策 浏览:

电车资源获悉,近日,国家发展改革委发布“十四五”首批国家物流枢纽建设名单。将25个枢纽纳入“十四五”首批国家物流枢纽建设名单。其中东部地区8个,中部地区6个,西部地区8个,东北地区3个。目前,国家发展改革委已牵头布局建设了70个国家物流枢纽,枢纽网络覆盖全国29个省(区、市)和新疆生产建设兵团,为加快建设“通道+枢纽+网络”的现代物流运行体系,支撑构建新发展格局奠定了坚实基础。

25个枢纽名单如下:

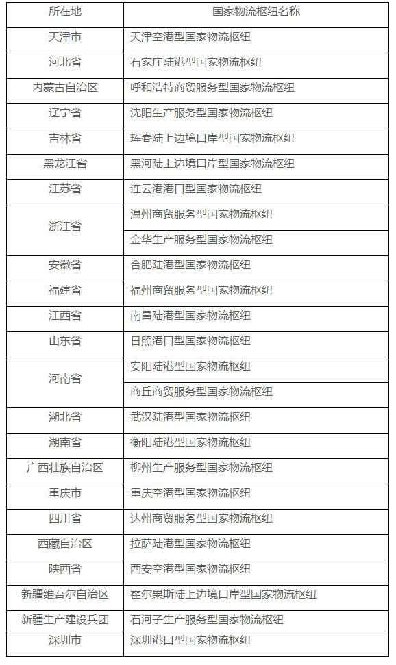
天津市:天津空港型国家物流枢纽;河北省:石家庄陆港型国家物流枢纽;内蒙古自治区:呼和浩特商贸服务型国家物流枢纽;辽宁省:沈阳生产服务型国家物流枢纽;吉林省:珲春陆上边境口岸型国家物流枢纽;黑龙江省:黑河陆上边境口岸型国家物流枢纽;江苏省:连云港港口型国家物流枢纽;浙江省:温州商贸服务型国家物流枢纽,金华生产服务型国家物流枢纽;安徽省:合肥陆港型国家物流枢纽;福建省:福州商贸服务型国家物流枢纽;江西省:南昌陆港型国家物流枢纽;山东省:日照港口型国家物流枢纽;河南省:安阳陆港型国家物流枢纽,商丘商贸服务型国家物流枢纽;湖北省:武汉陆港型国家物流枢纽;湖南省:衡阳陆港型国家物流枢纽;广西壮族自治区:柳州生产服务型国家物流枢纽;重庆市:重庆空港型国家物流枢纽;四川省:达州商贸服务型国家物流枢纽;西藏自治区:拉萨陆港型国家物流枢纽;陕西省:西安空港型国家物流枢纽;新疆维吾尔自治区:霍尔果斯陆上边境口岸型国家物流枢纽;新疆生产建设兵团:石河子生产服务型国家物流枢纽;深圳市:深圳港口型国家物流枢纽(排名不分先后)

原文如下:

国家发展改革委发布“十四五”首批国家物流枢纽建设名单

为贯彻落实“十四五”规划《纲要》关于“推进120个左右国家物流枢纽建设”的工作部署,近日国家发展改革委印发《关于做好“十四五”首批国家物流枢纽建设工作的通知》(发改经贸﹝2021﹞1697号,简称《通知》),将25个枢纽纳入“十四五”首批国家物流枢纽建设名单(附后)。其中,东部地区8个,中部地区6个,西部地区8个,东北地区3个。目前,国家发展改革委已牵头布局建设了70个国家物流枢纽,枢纽网络覆盖全国29个省(区、市)和新疆生产建设兵团,为加快建设“通道+枢纽+网络”的现代物流运行体系,支撑构建新发展格局奠定了坚实基础。

《通知》强调,相关省级发展改革委要积极会同相关部门加强工作谋划和枢纽建设运营日常工作指导,高质量推进国家物流枢纽建设。重点整合优化存量物流设施,统筹补齐枢纽设施短板,加强冷链物流设施建设,强化与国家骨干冷链物流基地等的互通合作和联动发展。促进枢纽互联成网,推动完善以枢纽为支撑的“轴辐式”物流服务体系。通过市场化手段促进枢纽间业务协同、政策协调、运行协作。发挥枢纽优势促进大宗商品中长距离运输“公转铁”“公转水”,在更大范围、更深层次促进物流提质增效降本。加强工业园区、产业集群与枢纽布局衔接、联动发展,打造具有区域集聚辐射能力的产业集群,培育发展枢纽经济。发挥枢纽作用,优化物流大通道沿线产业布局与分工合作体系,打造经济和产业发展走廊。

下一步,国家发展改革委将建立完善枢纽日常运行监测体系,对已纳入年度建设名单的枢纽运行情况进行动态监测。相关省级发展改革委要指导和督促相关枢纽建设运营主体建立健全运行统计制度,加强数据收集和分析,定期报送有关情况;牵头研究建立枢纽建设协调机制,强化跨部门工作合力和政策协同,鼓励引导相关承载城市人民政府研究出台促进枢纽发展的政策举措;建立健全枢纽重大项目储备库,重点加强基础性、公共性、准公益性项目储备并保持动态调整更新。国家发展改革委将通过中央预算内投资、地方政府专项债券等政策渠道或推荐给相关金融机构,对符合条件的项目予以适当支持。

“十四五”首批国家物流枢纽建设名单(25个)

(排名不分先后)

国家发改委发布“十四五”首批国家物流枢纽建设名单

标签: