跳转到主要内容

固态电池国家标准真要来了!半固态电池说法不复存在

日期: 栏目:国际 浏览:

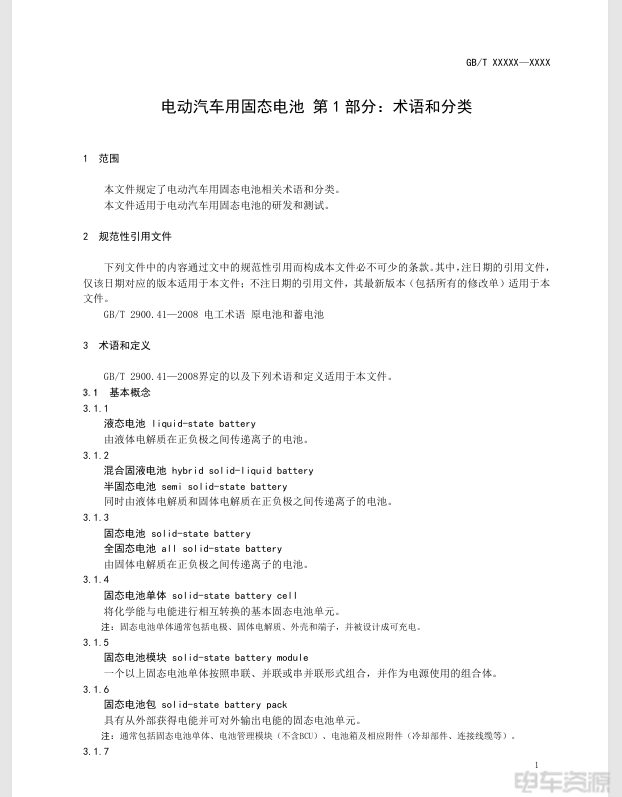
12月30日,全国汽车标准化技术委员会就《电动汽车用固态电池第1部分:术语和分类》公开征求意见。据了解,该征求意见稿是全球首个固态电池国家标准草案,不仅填补了中国标准制定的空白,也为全球固态电池产业确立了首个国家级标准的标尺。这也标志着固态电池技术开始由实验室走向产业化,迈出关键一步。

固态电池国家标准真要来了!半固态电池说法不复存在

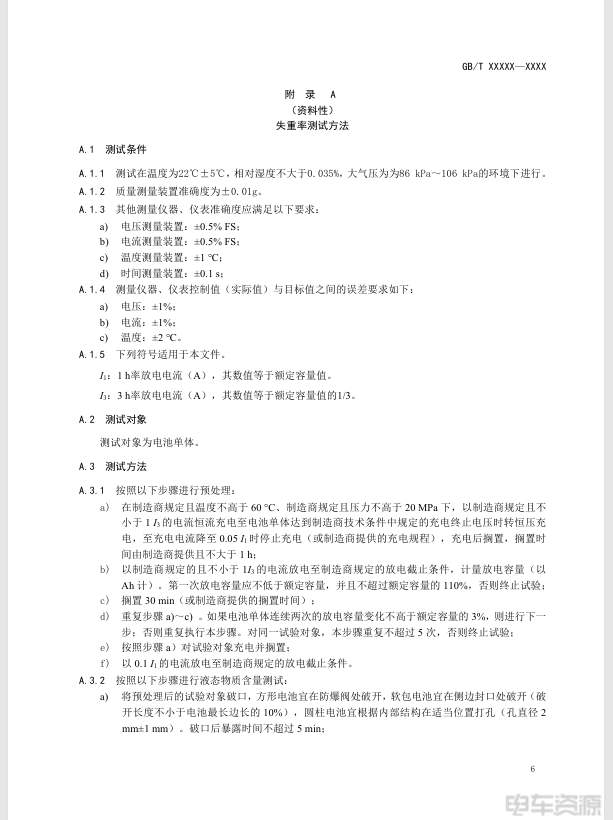
电车资源从征求意见稿了解到,固态电池标准规则体系共规划四个部分,术语和分类、性能要求、安全要求和寿命要求;判定是否属于固态电池的核心指标确定为干燥实验中失重率不大于0.5%;根据电池单体内部传递离子方式的不同,将其分为液态电池、混合固液电池和固态电池,不再有半固态电池的说法。

本次发布的第一部分《术语和分类》是整个固态电池标准体系的基石。后续将制定的三个部分——性能要求、安全要求和寿命要求将主要规范各种技术指标。性能部分规定能量密度的测定方法和要求,安全部分规定安全测试,如热失控测试的方法和要求,寿命部分规定循环次数的测试方法和要求。这四个部分共同构成了一个完整的标准体系。

作为体系的核心,这份征求意见稿最重要的量化标准,是明确了只有失重率不大于0.5%的电池才能称之为固态电池。电池在120℃的真空干燥环境下,静置6小时之后,测量质量损失数据,损失量占测试前质量的比例即为失重率。液态电解质极易挥发,高失重率意味含有液态成分,而低失重率表明液体极少。

征求意见稿原文如下:

固态电池国家标准真要来了!半固态电池说法不复存在

固态电池国家标准真要来了!半固态电池说法不复存在

固态电池国家标准真要来了!半固态电池说法不复存在

固态电池国家标准真要来了!半固态电池说法不复存在

固态电池国家标准真要来了!半固态电池说法不复存在

固态电池国家标准真要来了!半固态电池说法不复存在

固态电池国家标准真要来了!半固态电池说法不复存在

固态电池国家标准真要来了!半固态电池说法不复存在

标签: